TUGAS
Kode Mata Kuliah | : | 410112010 |
Nama Mata Kuliah | : | Perancangan Sistem Informasi |
Nama Dosen | : | Titik Lusiani, M.Kom, OCA |
Judul | : | Desain Sistem Informasi Penggajian |
Oleh:
10.41011.0001 | Mada Wisnu Mintiawan |
10.41011.0004 | Gemilang Citra Perdana |
10.41011.0007 | Iin Indarwati |
SEKOLAH TINGGI
MANAJEMEN INFORMATIKA & TEKNIK KOMPUTER
SURABAYA
2011
*****
I. Latar Belakang Masalah
Sistem Penggajian merupakan sistem yang sangat penting bagi perusahaan dalam memberi kepuasan karyawan atas usaha dan kerja keras mereka dan harus ditunjang dengan pemberian gaji pada awal bulan dan fasilitas-fasilitas penunjang lainnya. Pada pengolahan administrasi gaji karyawan baik kenaikan gaji maupun tunjangan-tunjangan diatur dan dilaksanakan oleh bagian keuangan PT Behaestex.
Pada saat ini, sistem penggajian di perusahaan terdapat permasalahan seperti halnya menggunakan sistem yang lama yang mana proses penggajian masih dilakukan secara manual. Disamping itu, pada tiap proses penggajian karyawan sering terjadi dualitas kerja yaitu adanya penulisan data karyawan secara berulang, yang akan menyebabkan waktu kerja banyak yang terbuang. Oleh karena itu sangat diperlukan adanya desain sistem informasi yang akan mempermudah dalam pengolahan gaji karyawan di PT Behaestex yang diharapkan akan membantu baik dalam hal ketepatan dan kekuatan data serta perhitungan gaji karyawan.
Berdasaekan uraian permasalahan diatas, amak diperlukan desain perancangan sistem informasi penggajian yang mampu mendukung peningkatan pelayanan dan kecepatan proses dalam memberikan informasi yang cepat, tepat dan akurat.
II. Perumusan Masalah
Bagaimana membuat desain sistem informasi penggajian yang terdiri dari proses :
1. Absensi Karyawan.
2. Absensi Lembur Karyawan.
3. Laporan Penggajian.
III. Batasan Masalah
Ruang lingkupnya apa saja? Mulai dari admin sampai laporannya. Dijelaskan dalam bentuk asumsi.
IV. Tujuan
Membuat Desain Sistem Informasi Penggajian yang terdiri dari Sistem Absensi Karyawan, Sistem Absen Lembur Karyawan dan Sistem Laporan Penggajian Karyawan. Hasil dari perancangan sistem dengan desain ini diharapkan terciptanya Sistem Informasi Penggajian Karyawan yang lebih akurat berdasarkan data yang dimasukkan ke sistem tersebut.
V. Manfaat
1. HRD
a. Memeriksa absensi seluruh karyawan.
b. Membuat layanan administrasi.
2. Manager Keuangan
3. Bagian Keuangan
a. Accounting menghasilkan laporan keuangan.
VI. Pengguna
4. HRD
a. Memeriksa absensi seluruh karyawan yang ada di perusahaan tersebut yang setiap akhir bulan akan diserahkan ke bagian keuangan untuk penentuan besarnya gaji yang harus dibagi.
b. Membuat layanan administrasi yang dilaporkan pada seniornya atau supervisor atau manajernya.
5. Manager Keuangan
6. Bagian Keuangan
a. Accounting menghasilkan laporan keuangan yang penggunannya lebih ditujukan kepada pihak luar perusahaan dalam bentuk Laporan Arus Kas, Laporan Laba Rugi dan Neraca.
Dokumen Flow Manual Proses Absensi Karyawan
Dokumen Flow Komputer Proses Absensi Karyawan
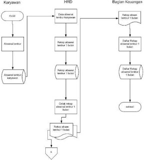
Dokumen Flow Manual Proses Absensi Lembur Karyawan
Dokumen Flow Komputer Proses Absensi Lembur Karyawan
Dokumen Flow Manual Proses Laporan Penggajian
Dokumen Flow Komputer Proses Laporan Penggajian
Sub Proses yang dibahas adalah :
1. Absensi Karyawan
2. Absensi Karyawan Lembur
3. Pembuatan Laporan Penggajian
CONTEXT DIAGRAM
DFD Level 0 Sistem Informasi Penggajian Karyawan
DFD Level 1 Sistem Informasi Penggajian Karyawan
HIRARKI PROSES INPUT OUTPUT
SISTEM INFORMASI PENGGAJIAN KARYAWAN
*****
SELESAI
*****
(人’∀’)<“Alhamdulillaaaaahhh♪”
















terimakasih atas postingannya.. semoga bermanfaat.. amin..
bermanfaat banget jadi referensi ane sist,. thanks b4